游戏人生

  • 内蒙古新增本土确诊38例/内蒙古新增本土确诊详情

    全国新增38例境外输入病例,四川0新增〖壹〗、月9日0—24时全国新增38例境外输入病例,四川省无新增确诊病例。以下为详细情况:全国疫情情况新增确诊病例:4月9日0—24时,31个省(自治区、直辖市)和新疆生产建设兵团报告新增确诊病例4...

  • 河南的最新疫情消息(河南最新疫情最新数据)

    2022济源疫情最新数据消息〖壹〗、022年4月26日0—24时,济源示范区新增本土无症状感染者3例,无新增本土确诊病例和疑似病例。以下是详细情况:新增本土无症状感染者:济源示范区报告3例,与安阳市、信阳市的无症状感染者共同构成当日全省新...

  • NEXTDC融资15亿澳元,受AI需求推动订单量激增83%

      澳大利亚数据中心运营商NEXTDCLtd.已进入交易暂停状态,该公司正推进15亿澳元的资本募集,以优化其资产负债表来支持管理层所描述的“快速积聚的数据中心容量需求”。此次配股定价为每股12.70澳元,较停牌前最后一个收盘价折价10%。...

    2026/04/21
  • 美联储主席候选人沃什:若提名获得确认 将坚决捍央行独立性

      特朗普提名的美联储主席人选凯文·沃什表示,如果提名获得美国参议院确认,他誓将维护美联储的独立性。  根据看到的发言稿,沃什在周二的听证会上料将表示:“我认为,货币政策的独立性有赖于避免外界干扰,这也有助于作出更好的政策决策,我致力于...

    2026/04/21
  • 最新快递停运通知/最新快递停运通知查询

    2024春节快递停运通知最新(春节快递公司依旧不打烊)024年春节快递停运通知最新情况为:多家快递公司官宣“春节不打烊”。主要快递公司春节运营情况申通快递:已官宣2024年“春节不打烊”项目正式启动,春节期间(2月7日~12日)全国范围...

  • 黄金还会降价吗/黄金还会降价吗2025

    黄金未来会降价吗〖壹〗、综合多家机构预测,2026年黄金费用预计呈现震荡上涨趋势,但不同机构对具体价位和走势存在显著分歧。上涨预期较高的观点路透调查预计2026年黄金均价为每盎司47450美元。〖贰〗、根据当前市场动态和影响因素分析,黄...

  • 美银警告:投资者可能低估伊朗战争风险,因降级不再是“单方面”行为

      目前,股市似乎已在很大程度上忽略了美以对伊战争及其相关风险。  但在周一的一份报告中,美国银行全球经济学家克劳迪奥·伊里戈延警告称,投资者可能过于轻率地忽略了这些潜在风险。  伊里戈延在给客户的报告中写道:“为什么美国股市又回到了战...

    2026/04/21
  • 讽刺新闻网站The Onion达成接管Infowars新协议

      美国讽刺新闻网站TheOnion与亚历克斯·琼斯旗下Infowars的破产管理人达成一项许可协议,朝着接管这一极右翼阴谋论媒体平台迈出了新的一步。  根据周一提交给得克萨斯州特拉维斯县地方法院的动议,TheOnion母公司Glob...

    2026/04/21
  • 限号2022年6月最新限号时间/限号2021最新限号日历

    限号2022年6月最新限号时间天津恢复时间:自2022年6月21日起,天津市恢复机动车尾号限行及外埠、区域号牌小客车高峰限行措施。限行周期:2022年5月9日至2022年7月3日。限行安排:星期一:限行尾号3和8。星期二:限行尾号4和9。...

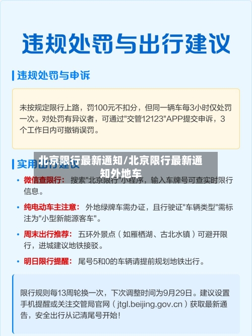
  • 北京限行最新通知/北京限行最新通知外地车

    近期北京限行规定限行核心规则时间:工作日7时至20时(周末及法定节假日不限行);范围:五环路以内道路(不含五环路)。本地机动车限行规则工作日7:00-20:00限行,限行范围为五环路以内(不含五环);尾号限行规则为:周一2/周二3/周三4...


返回顶部