-
A股CPO诞生4只翻倍牛股,协创数据7天狂涨75%,创业板指创历史新高
炒股就看金麒麟分析师研报,权威,专业,及时,全面,助您挖掘潜力主题机会! 记者丨刘雪莹 4月22日,市场低开高走,沪指重返4100点,创业板指、深成指均涨超1%。创业板综指创历史新高,突破2015年6月3日的高点。沪深两市成交额...
-
【31省份新增5例:北京2例,31个省市新增确诊28例北京21例】
31省份新增5例北京2例,何时疫情能够真正的结束?月21日,31个省和新疆地区共报告18例新确诊病例,其中7例为输入性病例,11例为地方性病例;没有新的死亡病例。新增疑似病例2例,均为地方性病例(均在北京)。当日无新的治愈出院病例,144...
-
上海中介收毛坯房(上海房屋买卖中介收费标准表)
毛坯房给中介,中介装修出租靠谱吗毛坯房给中介装修出租在法律上可行,但需谨慎操作并严格把控风险,通过规范合同、选取正规中介和加强管理来保障权益。具体分析如下:法律基础与可行性根据《商品房屋租赁管理办法(2011年版)》第六条,毛坯房只要不存...
-
今天,这些算力牛股创历史新高
炒股就看金麒麟分析师研报,权威,专业,及时,全面,助您挖掘潜力主题机会! 今天,A股上涨,截至收盘,上证指数上涨0.52%,深证成指上涨1.30%,创业板指上涨1.73%,科创综指上周1.75%。 今天,又有一批算力牛股盘中股...
-
河南昨日新增本土确诊60例/河南昨日新增确诊病例41例
中国疫情怎样了?中国国内疫情基本控制住了,没有范围性传播风险。根据黑龙江省绥化市疫情防控应急指挥部消息,2月22日起将望奎县疫情风险等级由中风险地区调整为低风险地区。至此,黑龙江全省所有区域均为低风险地区。此前,河北省石家庄市新冠肺炎疫情...
-
上海划定三区名单(上海三大区域)
上海划定三区名单〖壹〗、上海首批“三区”名单共划定封控区7624个、管控区2460个、防范区7565个,依据疫情风险等级实施差异化防控管理。“三区”划分标准与管控措施封控区定义:近7天内有阳性感染者报告的居住小区、自然村或单位、场所。管控...
-
【31省份新增3例确诊1例为本土,31省份新增确诊10例其中本土1例】
31省份新增本土“2971+21355”是怎么回事,这是咋情况?“31省份新增本土‘2971+21355’”是指2022年4月22日0—24时,31个省(自治区、直辖市)和新疆生产建设兵团报告新增本土确诊病例2971例,新增本土无症状感染...
-
小摩:紫金黄金世界 维持“增持”评级 目标价240港元
摩根大通发布研报称,紫金黄金国际(02259)2026财年首季盈利为8.07亿美元(下同),同比增长385%、按季增长16%,占市场全年预测的22%。维持“增持”评级,目标价240港元。又因集团铜价和金价前景乐观及成交量稳步增长,将紫...
-
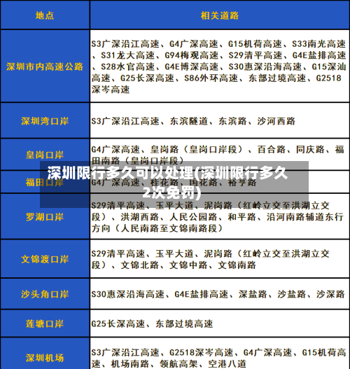
深圳限行多久可以处理(深圳限行多久2次免罚)
深圳限行违章说是第三次开始处罚,那前两次能查到纪录吗?对于深圳限行违章的规定,首次违反禁行规定不会受到罚款处罚,只有从第三次违反禁行规定开始才进行罚款处理。至于前两次违反禁行规定是否会被记录,答案是可以的。根据最新的通告,从此次限行措施正...
-
伊朗冲突推高能源成本 英国3月CPI回升至3.3%
由于伊朗冲突引发能源成本大幅上涨,英国通胀有所回升。英国国家统计局周三公布的数据显示,3月消费者价格指数(CPI)同比上涨3.3%,符合市场预期,但涨幅高于上月的3%。 此次通胀回升的主要原因是车用燃料价格大涨8.7%,这是自20...


