今日全国的最新疫情(今日全国最新疫情消息统计)

国家卫健委:7日新增确诊病例4例,均为境外输入

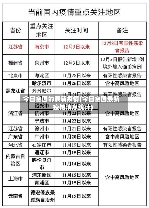
月7日0—24时 ,全国新增确诊病例4例 ,均为境外输入(四川3例,上海1例),无新增死亡病例 ,新增疑似病例1例(境外输入,在上海)。 具体数据及分析如下:新增确诊病例 当日新增确诊4例,均为境外输入 ,其中四川报告3例,上海报告1例 。无新增本土确诊病例,表明国内疫情防控形势稳定 。

今日全国的最新疫情(今日全国最新疫情消息统计)-第1张图片

月26日0—24时 ,31个省(自治区、直辖市)和新疆生产建设兵团报告新增确诊病例61例,其中境外输入病例4例,本土病例57例。具体分布如下:境外输入病例:共4例 ,分布为内蒙古2例,福建1例,四川1例。本土病例:共57例 ,分布为新疆41例 ,辽宁14例,吉林2例 。其他相关数据如下:新增治愈出院病例:10例。

今日全国的最新疫情(今日全国最新疫情消息统计)-第2张图片

当日解除医学观察8例(境外输入7例)。尚在医学观察无症状感染者114例(境外输入77例) 。港澳台地区确诊病例情况:累计收到港澳台地区通报确诊病例1780例。其中,香港特别行政区1285例(出院1157例 ,死亡7例),澳门特别行政区46例(出院45例),台湾地区449例(出院438例 ,死亡7例)。

今日全国的最新疫情(今日全国最新疫情消息统计)-第3张图片

疫情数据支持高峰已过在2020年3月12日的国务院联防联控机制新闻发布会上,国家卫生健康委新闻发言人米锋公布了关键数据:武汉新增确诊病例降至8例(个位数);湖北除武汉外所有地市已连续1周无新增确诊病例;湖北以外省份新增确诊病例7例,其中6例为境外输入病例 。

月24日0—24时 ,全国新增确诊病例11例,均为境外输入病例(内蒙古10例,四川1例);无新增死亡及疑似病例。 具体数据及分析如下:新增确诊病例:全国报告新增确诊病例11例 ,均为境外输入,其中内蒙古10例,四川1例。本土无新增确诊病例 。

月8日新增报告境外输入确诊病例4例(甘肃4例)。截至3月8日24时 ,累计报告境外输入确诊病例67例 ,需持续关注境外输入风险。其他关键信息 港澳台地区累计通报确诊病例169例(香港114例 、澳门10例 、台湾45例) 。湖北除武汉外已连续4天无新增确诊,显示省内防控成效显著 。

看完疫情相关这8个好消息!大叔出门遛狗都不戴口罩了?

即使看到疫情相关的好消息,近来出门仍需佩戴口罩 ,不能掉以轻心。具体原因如下:疫情尚未到达最终拐点:虽然全国现有疑似病例数11连降、湖北以外地区新增确诊病例数16连降、湖北累计治愈出院人数破1万例等是好消息,但近来是否已经达到峰值还不确定,还需要再观察几天。

云南昭通市颁布了全国最严遛狗令 ,不仅对遛狗的时间 、地点进行限制,而且要求强制给狗佩戴防咬口罩,违反通告规定的将一律按照流浪犬进行处理 ,针对此通告网友的评价也呈现出两极分化 。

狗狗个头小拉尿少,基本都在家里准备的狗尿托盘里放上报纸解决了,每天晚上回来收拾。再后来邻居家有孩子后 ,孩子特别怕狗,看到狗就嗷嗷喊叫,就很少带狗出去了。现在有了院子 ,根本就不用出去遛狗了 ,不给能邻居添麻烦 。说话都那么偏激没用,人有好坏之分,狗也有好狗恶狗。该养的养该杀的杀。

泰国疫情加速!今日确诊155例蔓延至45省,可能会“每天新增数千例 ”_百度...

〖壹〗、泰国新冠疫情呈现加速蔓延态势 ,24小时内新增确诊155例,蔓延至45个省,若不加以有效控制 ,未来两周每天新增病例数可能大幅上升,甚至达到18000例 。 以下是详细情况:新增确诊与死亡情况 泰国新冠疫情管理中心周二报告,24小时内新增确诊155例 ,其中本地感染134例,入境检疫隔离发现10例,外劳11例。

〖贰〗、截至5月17日 ,泰国新增新冠肺炎病例9635例,死亡25例,累计确诊111 ,082例 ,累计死亡614例。清迈和春武里因疫情改善退出红色高风险区,若总理批准,红色区域将仅剩曼谷 、农他武里、巴吞他尼和北榄四省 。新增病例与死亡情况新增病例:24小时内新增9635例 ,含9例海外抵达病例。

〖叁〗、截至9月19日11时,波罗的海三国中爱沙尼亚新增确诊61例,警方将在全国禁止夜酒销售以遏制疫情蔓延。 以下是具体信息:爱沙尼亚疫情概况新增确诊:累计确诊2875例 ,较前一日新增61例 。

〖肆〗 、德国:截至当地时间5日0点,累计确诊91714例,新增5936例 ,死亡1342例 。柏林警察局向美国3M公司订购的40万个在中国生产的口罩,20万个在转运泰国时被“没收”并转运至美国。法国:当地时间4日宣布,累计确诊68605例 ,其中重症6838例,累计死亡7560例。

〖伍〗、月30日0—24时,31个省(自治区、直辖市)和新疆生产建设兵团报告新增新冠肺炎本土确诊病例166例 ,其中陕西165例 ,山西1例,具体情况如下:陕西疫情情况整体数据:陕西新增本土确诊病例165例,是当日全国新增本土确诊病例的主要来源 。其中西安市161例 、咸阳市2例、延安市2例。

相关推荐

  • 【大众汽车全部车型图片,大众汽车费用与图片汽车全部车型】

    【大众汽车全部车型图片,大众汽车费用与图片汽车全部车型】

    大众车最低是哪一款〖壹〗、宝来(入门级中端)宝来是大众品牌中定位最低的紧凑型轿车,费用区间为93-3万元。其核心优势在于稳定的车辆性能和良好的耐用性,百公里平均油耗约02升,适合预算有限且注重实用性的消费者。作为大众入门级车型,宝来在配置上以基础功能为主,但空间和动力表现满足日常通勤需求。〖贰〗、025年一汽大众最便宜的一款燃油车型是朗逸新锐。费用方面:2...

  • 预算听证会聚焦对伊战争开支,贝森特称美国资金充足

    预算听证会聚焦对伊战争开支,贝森特称美国资金充足

      美国财政部长斯科特·贝森特周二出席参议院拨款委员会听证会,就特朗普总统2027财年预算请求作证。听证会重点讨论了伊朗战争对联邦财政的影响,以及财政部在应对通胀和能源成本上升方面的计划。  预算削减与战争开支并存  根据特朗普政府上周公布的2027财年预算提案,财政部国内项目可自由支配支出申请额为115亿美元,较2026财年减少15亿美元,削减主要针对...

    2026/04/23
  • 【偷配钥匙的方法,偷配钥匙会留痕迹吗】

    【偷配钥匙的方法,偷配钥匙会留痕迹吗】

    如何迅速地偷配一把钥匙自制速配钥匙是一个复杂的过程,但以下步骤将指导您如何迅速地配制一把钥匙。请注意,此方法适用于普通钥匙,不适用于防盗门钥匙、密码锁或十字钥匙。复杂情况建议由专业人士处理。准备材料:原始钥匙、胶带、罐头盖、透明胶带、剪刀。首先,取出一把普通钥匙作为模板。开始之前,将你的钥匙放在火上稍微烤一下,这样会使其表面氧化,形成一层黑色物质。然...

  • AI投资高度集中,技术向事件预测演进

    AI投资高度集中,技术向事件预测演进

      AI领域正迎来新一轮投资热潮,资本高度集中于头部企业。数据显示,OpenAI与Anthropic两家公司合计融资高达2426亿美元,占据了福布斯“AI50”榜单总融资额的80%,凸显了行业“烧钱换时间”的激烈竞争格局。  与此同时,AI技术正从内容生成向更复杂的预测与决策领域演进。以供应链初创公司Loop为例,其利用AI模型将非结构化数据转化为结构化...

    2026/04/23
  • 河南疫情最新数据消息新增(河南疫情最新数据统计)

    河南疫情最新数据消息新增(河南疫情最新数据统计)

    11月7日31省区市新增本土确诊65例(涉11省市)〖壹〗、新增本土确诊病例分布辽宁省:新增20例本土确诊病例,均在大连市,其中2例由无症状感染者转为确诊病例。河南省:新增18例本土确诊病例,其中郑州市16例(含13例由无症状感染者转为确诊病例),周口市2例(含1例由无症状感染者转为确诊病例)。河北省:新增8例本土确诊病例,均在辛集市。黑龙江省:新增6例本...

  • 据称未经授权用户已访问Anthropic高危AI模型Mythos

    据称未经授权用户已访问Anthropic高危AI模型Mythos

      一群未经授权的用户已成功访问Anthropic公司最新发布的高危AI模型“MythosPreview”,该模型具备自主发现并利用软件安全漏洞的强大能力。Anthropic已确认正在调查此事。  报道称,这个活跃于私人Discord频道的用户在Anthropic宣布将Mythos有限开放给少数公司测试的当天即获得了访问权限。他们通过多种途径实现访问,包...

    2026/04/23
  • 北京疫情查询/北京疫情查询系统

    北京疫情查询/北京疫情查询系统

    人在异地,北京健康宝出现弹窗编号③怎么办?第一步:截图通过国家政务服务平台获取并保存相关截图微信搜索小程序“国家政务服务平台”。申诉:关注“北京12345”微信公众号,点击“服务”选项,选取“民意直通”注册并登录。-点击“疫情防控”,选取健康宝赋码状态、弹窗纠错,如实填写所有信息,并上传刚刚截图的5张图片,注意不要传错。-完成后等待,一般24小时-...

    2026/04/23
  • 【天津新增1例本土确诊从绍兴返津,天津出新疫情了】

    【天津新增1例本土确诊从绍兴返津,天津出新疫情了】

    北辰双环村街道有疫情吗北辰双环村街道是有疫情的,北环村有一例阳性。天津北辰区疫情消息(2022年最新)2022年12月9日0时至24时,我市疾控部门报告新增291例本土新冠病毒核酸检测阳性感染者,均为无症状感染者。天津市市辖区红桥区双环村街道下辖村委会包括佳园东里社区居委会、佳园南里社区居委会、佳园北里社区居委会、碧春园社区居委会、益春里社区居委会、浩达公...

  • 思域有几款车型(思域有几个型号)

    思域有几款车型(思域有几个型号)

    思域一共有几代车型按年份区分第八代思域:生产年份为2005年至2011年。这是东风本田最初引进国内的思域车型,最早亮相于2005年法兰克福车展。第九代思域:生产年份为2012年至2015年。在第八代基础上进行了设计优化,但整体风格延续性较强。第十代思域:生产年份为2016年至今。年7月11日,本田Honda推出了第一代思域CIVIC车型。这辆车搭载了CVC...

  • 【东莞大学有哪些,东莞大学排名榜】

    【东莞大学有哪些,东莞大学排名榜】

    东莞比较好的10所大学东莞职业技术学院:公办专科,是广东省示范性高职院校,2024年物理类录取分数线392分,面向区域产业培养技术技能人才。广东创新科技职业学院:民办专科,重点发展工科、管理类专业,2024年物理类录取分数线296分,注重产教融合。广东酒店管理职业技术学院:民办专科,以酒店管理、旅游管理为特色,2024年物理类录取分数线279分,区位优势贴...

返回顶部