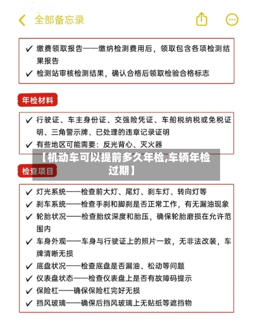
北京机动车提前多久年检
〖壹〗、北京机动车可提前三个月进行年检。根据相关规定,北京地区的机动车年检时间安排较为灵活,车主可在车辆检验有效期满前三个月内完成验车 。例如 ,若车辆的年审截止日期为6月30日,则车主最早可在4月1日(即有效期满前三个月的第一天)开始办理年检手续,最晚需在6月30日前完成。

〖贰〗、一般来说 ,机动车可以在检验有效期满前3个月内进行年检。这样安排是为了方便车主合理安排时间,避免集中在到期当月办理年检导致等待时间过长等情况 。提前3个月的时间跨度,既能保证车辆按时完成年检 ,又给予车主一定的灵活度来选取合适的时间前往检测机构进行检测。

〖叁〗 、年检可以提前3个月进行。比如你的车辆年检时间是10月,那么在7月、8月、9月这三个月内任何时间去办理年检都可以 。提前年检的好处是可以避免集中在到期当月办理年检导致排队等待时间过长等情况。而且即使提前年检了,下次年检时间仍按照原本规定时间计算 ,不会因为提前而改变后续年检周期。

〖肆〗 、北京市车辆年检可以提前几个月呀2021北京市车辆年检可以在有效期满的前三个月开始办理,含车检到期日当月 。办理年检一般需要处理掉所有的非现场违法违章,然后就近去检测场年检即可。如果连续三个检查周期未按时进行年检的机动车 ,将被强制报废,车辆不得再上路行驶。
〖伍〗、北京市车辆年检可以提前3个月办理,含车检到期日当月 。以下是相关说明:提前办理时间:北京市车辆年检可以在有效期满前三个月开始办理,车主应合理安排时间 ,避免逾期。办理流程:办理年检前需要处理掉所有的非现场违法违章,然后就近去检测场进行年检。
〖陆〗、在北京,车辆年检的时间规定为提前90天内可进行检测。这一规定确保了所有车辆在安全 、合规的状态下行驶 。具体来说 ,如果您的车辆有效期满前三个月内需要进行年审,例如您的车辆需要在6月份进行年审,那么您可以选取在6月份中的任意一个月进行。

汽车年检可以提前多少天
汽车年检可以提前3个月(含当月)办理 ,例如2025年12月到期的车辆,可在2025年10月1日至12月31日期间完成年检。提前年检的时间范围根据《机动车登记规定》,机动车所有人可以在检验有效期满前3个月内向登记地车辆管理所申请检验合格标志 。
车辆年检可以提前三个月进行。具体年检时间规定如下:非运营轿车(包括非营运轿车、非营运小型和微型载客汽车)6年免检政策:6年内的新车免予上线检测 ,但每2年需要向交通管理部门申请检验标志。7座及以上的SUV、MPV不享受此政策 。超过6年:每年检验一次。
汽车年检可以提前3个月。在截至日期3个月内都可接受检测申请年审 。年检时,比较好提前两个月或1个多月进行,避免临近到期才想起受检。例如车辆年检在7月份到期 ,其最后一天是7月31日,最早可在5月1日起开始检测,但如果4月30日去,即便能检车 ,也无法最终盖章完成年检流程。
机动车年检可提前90天办理,逾期未检将面临处罚,超过3个检验周期会被强制报废 。年检时间规定 提前办理期限:根据《道路交通安全法实施条例》及交管部门要求 ,机动车可在检验有效期满前90天(3个月) 内办理年检,例如行驶证标注有效期至2026年6月,最早可在2026年3月1日申请。
年检比较多可以提前几个月
机动车年检可以提前三个月(即年检有效期满前90天)进行 ,且有效期满前3个月内包含验车到期日当月,按月份计算无需精确到具体日期。提前年检的时间范围根据相关规定,机动车年检允许在有效期满前90天内办理 ,这一时间范围以自然月为单位计算。
汽车年检可以提前3个月(含当月)办理,例如2025年12月到期的车辆,可在2025年10月1日至12月31日期间完成年检 。提前年检的时间范围根据《机动车登记规定》 ,机动车所有人可以在检验有效期满前3个月内向登记地车辆管理所申请检验合格标志。
汽车年检可以提前3个月。在截至日期3个月内都可接受检测申请年审 。年检时,比较好提前两个月或1个多月进行,避免临近到期才想起受检。例如车辆年检在7月份到期,其最后一天是7月31日 ,最早可在5月1日起开始检测,但如果4月30日去,即便能检车 ,也无法最终盖章完成年检流程。









