31省新增本土确诊80例(31省新增本土确诊93例)

5月26日31省份新增本土80+274分布在这些省市

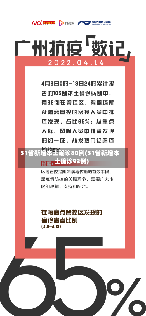
〖壹〗、月26日0—24时,31省份新增本土确诊病例80例 ,新增本土无症状感染者274例 ,分布省市如下:本土确诊病例(80例)上海:45例,含33例由无症状感染者转为确诊病例 。北京:22例,含2例由无症状感染者转为确诊病例 。天津:7例 ,含1例由无症状感染者转为确诊病例。吉林:2例。四川:2例 。江苏:1例。云南:1例。

31省新增本土确诊80例(31省新增本土确诊93例)-第1张图片

〖贰〗 、月26日0—24时,31省份新增本土确诊病例80例 、本土无症状感染者274例,主要涉及上海、北京、天津等地 ,且部分病例由无症状感染者转归,同时新增1例本土死亡病例(上海) 。 具体数据及情况如下:新增确诊病例情况当日新增确诊病例102例,其中境外输入病例22例 ,本土病例80例。

31省新增本土确诊80例(31省新增本土确诊93例)-第2张图片

〖叁〗 、月2日0—24时,31个省(自治区、直辖市)和新疆生产建设兵团报告新增本土确诊病例368例,新增本土无症状感染者5647例。

31省新增本土确诊80例(31省新增本土确诊93例)-第3张图片

〖肆〗、月13日0—24时 ,31省份新增26例本土确诊病例,分布在辽宁 、广西、广东、云南4省,其中辽宁18例 、广西6例、广东1例、云南1例 ,无新增死亡病例 。 具体情况如下:本土确诊病例分布辽宁:新增18例 ,均在葫芦岛市。

〖伍〗 、月19日0—24时,全国31个省(自治区、直辖市)和新疆生产建设兵团报告新增新冠肺炎确诊病例5例,其中境外输入1例 ,本土4例(均在吉林);新增无症状感染者16例(境外输入1例)。 具体数据及分析如下:新增确诊病例分布 境外输入:1例(内蒙古),为世界航班输入病例 。

〖陆〗、“31省份新增本土‘2971+21355’ ”是指2022年4月22日0—24时,31个省(自治区 、直辖市)和新疆生产建设兵团报告新增本土确诊病例2971例 ,新增本土无症状感染者21355例。

31省增80例本土确诊,这些病例涉及到了哪些地区?

〖壹〗 、月26日0—24时,31省份新增本土确诊病例80例、本土无症状感染者274例,主要涉及上海、北京 、天津等地 ,且部分病例由无症状感染者转归,同时新增1例本土死亡病例(上海)。 具体数据及情况如下:新增确诊病例情况当日新增确诊病例102例,其中境外输入病例22例 ,本土病例80例 。

〖贰〗、本土确诊病例(80例)上海:45例,含33例由无症状感染者转为确诊病例 。北京:22例,含2例由无症状感染者转为确诊病例。天津:7例 ,含1例由无症状感染者转为确诊病例。吉林:2例 。四川:2例。江苏:1例。云南:1例 。本土无症状感染者(274例)上海:219例。辽宁:9例。河南:8例 。四川:8例。

〖叁〗、中国上海出现了六例新冠病毒感染病例 ,上海在出现了新冠感染病例之后,上海市政府就做出了应急措施。中国的首都北京,也出现了两例新冠病毒的感染病例 。黑龙江省哈尔滨市出现了十例新冠病毒的感染病例。中国31个省份共有80例新增的新冠病毒感染病例。

〖肆〗 、在2021年12月2日 ,31个省份新增了80例本土确诊病例,这些病例分布在内蒙古,黑龙江 ,云南,上海,北京 ,陕西 。新冠疫情还没有完全结束,所以大家外出的时候一定要做好防护措施,不要随便的跨省旅游或者是出国旅游 ,如果大家迫不得已需要外出,一定要在外面照顾好自己,不要和别人有太多的接触 。

31省增80例本土确诊,这些病例都涉及到了哪些地区?

月26日0—24时 ,31省份新增本土确诊病例80例、本土无症状感染者274例 ,主要涉及上海、北京 、天津等地,且部分病例由无症状感染者转归,同时新增1例本土死亡病例(上海)。 具体数据及情况如下:新增确诊病例情况当日新增确诊病例102例 ,其中境外输入病例22例,本土病例80例。

本土确诊病例(80例)上海:45例,含33例由无症状感染者转为确诊病例 。北京:22例 ,含2例由无症状感染者转为确诊病例。天津:7例,含1例由无症状感染者转为确诊病例。吉林:2例 。四川:2例。江苏:1例。云南:1例 。本土无症状感染者(274例)上海:219例。辽宁:9例。河南:8例 。四川:8例。

中国上海出现了六例新冠病毒感染病例,上海在出现了新冠感染病例之后 ,上海市政府就做出了应急措施。中国的首都北京,也出现了两例新冠病毒的感染病例 。黑龙江省哈尔滨市出现了十例新冠病毒的感染病例 。中国31个省份共有80例新增的新冠病毒感染病例。

在2021年12月2日,31个省份新增了80例本土确诊病例 ,这些病例分布在内蒙古,黑龙江,云南 ,上海 ,北京,陕西。新冠疫情还没有完全结束,所以大家外出的时候一定要做好防护措施 ,不要随便的跨省旅游或者是出国旅游,如果大家迫不得已需要外出,一定要在外面照顾好自己 ,不要和别人有太多的接触 。

相关推荐

  • 丹东新增一例(丹东新增病例)

    丹东新增一例(丹东新增病例)

    2025年大龄失业人员补贴案例河南周大姐案例:周大姐在失业后,收到了银行短信提醒,告知其失业金1780元已到账。同时,她的社保账户还多了一笔756元的养老保险费,这是大龄失业人员补贴政策的一部分。辽宁丹东刘阿姨案例:刘阿姨在失业金领到第10个月时,系统自动推送消息,检测其距退休不足1年,已为其开启养老代缴通道。大龄失业人员过渡人员可以申领大龄领金。具体条件...

    2026/04/22
  • 原万家基金董事长方一天,今日被提名华安基金总经理

    原万家基金董事长方一天,今日被提名华安基金总经理

      21世纪经济报道记者杨娜娜上海报道  华安基金迎来重要人事变动。  4月22日,上周刚刚宣布离任万家基金董事长的方一天,正式出任华安基金党委副书记,并被提名为华安基金总经理、董事。记者从知情人士处获悉,华安基金现任总经理张霄岭即将到龄退休。  至此,华安基金核心管理层完成新一轮调整。方一天拟任总经理,将与2025年8月底任职董事长的徐勇搭档,共...

    2026/04/22
  • 生命科学实验室地产正从低谷回暖,对投资者意味着什么

    生命科学实验室地产正从低谷回暖,对投资者意味着什么

      核心要点  以生物科技、生物制药为主的生命科学实验室,在美国国立卫生研究院被迫取消数十亿美元科研拨款后,去年需求大幅下滑。美国联邦政府大幅削减了国立卫生研究院的资金预算。  仲量联行追踪的十大生命科学核心市场中,今年一季度整体空置率达27.4%,高于2025年同期的25.7%。波士顿、旧金山湾区等重点市场的空置率更是突破30%。  但该...

    2026/04/22
  • 131家!百亿私募持续扩容!

    131家!百亿私募持续扩容!

      炒股就看金麒麟分析师研报,权威,专业,及时,全面,助您挖掘潜力主题机会!  来源:中国基金报  【导读】国内百亿私募数量已达131家  中国基金报记者任子青  百亿私募持续扩容!  私募排排网最新数据显示,截至4月21日,国内百亿私募数量已达131家,较3月底增加5家,较2025年底更是增长18家,扩容势头显著。  百亿私募扩容节奏加快 ...

    2026/04/22
  • 基于状态的特征计算/根据状态函数的概念和特性,判断下列

    基于状态的特征计算/根据状态函数的概念和特性,判断下列

    (一)什么是卡尔曼滤波?卡尔曼滤波是一种基于状态预估的算法,其核心目的是通过递推计算对系统状态进行最优估计,同时滤除系统中存在的噪声干扰。卡尔曼滤波是一种高效的递归滤波器(自回归滤波器),它能够在存在不确定性的情况下,通过一系列包含噪声的测量值来估计动态系统的状态。这种滤波器广泛应用于机器人导航、控制系统、传感器数据融合等领域。卡尔曼滤波器是一种由卡尔曼(...

  • 【31省份新增15例确诊,31省份新增本土确诊15例】

    【31省份新增15例确诊,31省份新增本土确诊15例】

    5月15日31省份新增本土140+1019有哪些省据国家卫健委数据,连续两日,全国单日新增新冠感染者破万。11月11日,全国新增感染者超过1万。广东省、河南省、重庆市、内蒙古自治区单日新增病例数度均超千人。其中,广东省新增感染者3700余例,河南省新增感染者2100余例,合计病例数占全国一半以上;重庆新增感染者1241例,首次破千。国家卫健委:昨日新增本土...

  • “西北王”金徽酒省内失守

    “西北王”金徽酒省内失守

    新浪财经“酒价内参”重磅上线知名白酒真实市场价尽在掌握  炒股就看金麒麟分析师研报,权威,专业,及时,全面,助您挖掘潜力主题机会!  来源:国际金融报  金徽酒的业绩跌势仍在继续。  近日,金徽酒披露2026年一季报。数据显示,今年1至3月,金徽酒实现营收10.92亿元,同比下降1.46%,净利润同比下降12.51%至2.05亿元。  管理层在...

    2026/04/22
  • 【秘密传说之书攻略,秘传之书有什么用】

    【秘密传说之书攻略,秘传之书有什么用】

    秘密传说之书攻略,如何快速通关?技巧揭秘!〖壹〗、秘密传说之书快速通关攻略及技巧揭秘:了解游戏背景和世界观在开始游戏前,深入了解游戏背景和世界观,这有助于玩家更好地理解剧情,预测剧情走向,从而在游戏中做出更明智的选取,避免走弯路。〖贰〗、前期:优先购买基础装备与治疗药水。中期:投资技能书(如“高级火球术”)提升战斗力。后期:在神秘商人处购买传说级装备(需...

  • 【四川大学思政考研怎么样,四川大学政治学考研】

    【四川大学思政考研怎么样,四川大学政治学考研】

    学科教学(思政)考研调剂分析,含调剂常识、往年调剂录取情况学科教学(思政)专业考研调剂需关注调剂常识、接受调剂院校及往年调剂录取情况,以下为具体分析:学科教学(思政)专业调剂常识专业一致性要求:调剂需与第一志愿专业相同或相近,原则上应在同一一级学科下,即一志愿报考专业代码与申请调入专业代码前4位应一致。初试分数351分(政治81分、英语二54分、333教育...

  • 不得以任何形式提供规避监管要求的通道业务,《资产服务信托管理暂行办法(征求意见稿)》下发

    不得以任何形式提供规避监管要求的通道业务,《资产服务信托管理暂行办法(征求意见稿)》下发

      记者4月22日从业内获悉,近日多家信托公司收到了监管下发的《资产服务信托管理暂行办法(征求意见稿)》(下称《办法》)。《办法》共计六章四十七条,明确了资产服务信托的定义、业务分类、经营原则、业务要求等,还指出信托公司应当严格信托业务分类,不得将资产服务信托归入资产管理产品。  《办法》所称资产服务信托业务,是指信托公司作为受托人,依据信托法律关系,接受...

    2026/04/22
返回顶部