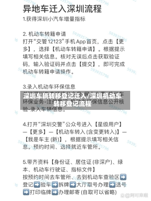
深圳车辆转移登记迁入/深圳机动车转移登记流程

汽车如何迁入深圳?

转入方式电子化转籍可以网上申请“电子化转籍” ,直接在深圳办理转入,无需到迁出地车管所提取档案、查验车辆。适用车型:个人名下非营运小 、微型载客汽车(包含营转非、出租转非、预约出租转非) 。适用情形:符合条件的个人或共同所有人车辆转入深圳;218个试点城市符合条件的外地车辆,在深圳办理转入(车主发生变化的)。

深圳车辆转移登记迁入/深圳机动车转移登记流程-第1张图片

燃油车:外地车辆迁入深圳需符合国六B阶段排放标准(即2023年7月1日起全国实施的轻型车国六标准)。 新能源车:纯电动或插电式混合动力车辆不受排放限制 ,可直接迁入 。执行时间 深圳市自2019年7月1日起提前实施国六标准,早于全国统一时间。此后仅允许国六及以上标准车辆迁入。

深圳车辆转移登记迁入/深圳机动车转移登记流程-第2张图片

若您计划将汽车迁入深圳,请遵循以下步骤以确保顺利完成手续:首先 ,您需要准备相关文件 ,包括行驶证 、登记证、购车发票或过户证明,并联系相关人员对车辆进行费用评估 。请明确告知评估人员您的具体情况 。接着,前往指定地点 ,选取“外迁 ”服务并根据车辆号牌进行后续操作。

基础材料准备新车主身份证明 若新车主为个人:需提供身份证原件(非深户需额外提供居住证原件)。若新车主为单位:需提供公司营业执照原件、加盖公章的委托书 。深圳市小汽车指标 新车主(个人或单位)必须持有有效的深圳市小汽车指标。若无指标,可通过购买或租赁获取,需提前办理相关手续。

办理方式选取:推荐电子化转入 ,适用于个人名下非营运小微型客车,车主未变化或属于试点城市车主变化的情况,可在线申请档案电子化转递 ,直接在深圳办理,无需提取纸质档案;非电子化转入适用于车主发生变化且非试点城市的情况,需先在迁出地车管所查验车辆 、提取纸质档案 ,再到深圳车管所办理 。

国5车还能迁入深圳吗(2022年)

〖壹〗 、022年国5车在特定条件下可迁入深圳,具体为属于珠江三角洲区域(广州、深圳、珠海 、佛山、江门、肇庆 、惠州、东莞、中山9个城市)的在用国五标准汽车,可在2023年6月30日前办理转入业务。以下是详细说明:迁入时间限制:属于珠江三角洲区域9个城市的在用国五标准汽车 ,可在2023年6月30日前办理转入深圳的业务。

〖贰〗 、022年国五的车可以迁入深圳 。外地车辆转入深圳 ,只需要原车主的照片,原车主为公司,需要公司的营业执照照片。原车主若为个人 ,需要原车主的身份证照片。新车主为公司,需要公司营业执照原件,公司小汽车指标 ,委托书盖公章 。

〖叁〗、深圳市二手车迁入最新规定从2022年8月1日起,国内各地已取缔对符合国5排放标准二手汽车的限迁政策,深圳市作为国内城市之一 ,也需执行该规定。这意味着,只要二手车符合国5排放标准,即可迁入深圳市 ,不再受其他地域性限迁政策的限制。

〖肆〗、北京:国五车可过户至保定(需满足条件,如车辆为三年内的国五第二阶段车型) 。珠三角地区:广州 、深圳曾允许国五车互迁,但政策已于2022年6月底到期 ,近来无明确延续政策 。需规避的地区北京、天津、上海 、河北 、山东、山西等省份已全面实施国六标准 ,国五车基本无法迁入。

深圳车辆过户流程

〖壹〗、深圳车辆过户流程主要包括以下步骤:准备工作- 下载并填写《机动车注册 、转移、注销登记/转入申请表》和《机动车查验记录表》。- 准备现机动车所有人身份证明(复印件)、机动车所有权转移证明(复印件) 、机动车登记证书和行驶证(原件及复印件) 。

〖贰〗、市内车辆过户流程分为两种情况。第一种情况适用于老车主。需要准备老车主身份证、车辆购置附加费完税证明复印件,以及新车主的身份证和非深户的深圳居住证(如果是公司车,则需要提供组织机构代码证 、代码卡和委托书盖公章) 。机动车登记证和机动车行驶证原件是必须的。

〖叁〗、深圳小汽车赠与过户需要按照正常的过户流程进行操作 ,包括线上预约、现场验车 、提交材料和缴费领证等环节。具体办理流程如下:线上预约:可以通过深圳交警网上车管所或深圳车管所微信公众号进行预约 。选取机动车辖区内转让登记并填写相关资料。

深圳机动车转入登记要多久

〖壹〗、深圳机动车转入登记的流程通常在1到3个工作日内完成,其中承诺的最短办结时间为1个工作日,最长为3个工作日。如果机动车所有权发生了变更 ,新的车主需要在车辆交付后的30天内,前往登记地的车辆管理所申请办理转移登记手续 。办理转移登记时,需要填写相关申请表格 ,并且需要提交一系列必要的文件。

〖贰〗、深圳转入预约:通过深圳车管所官方平台预约办理时间,可提前10个工作日放号,无需依赖中介“加号”。预约类型:选取“电子化转入”或“非电子化转入 ”(根据提档方式) 。注意事项:居住证需在有效期内 ,办理时工作人员会核验 。

〖叁〗 、深圳车辆转移登记的时间一般为7至30个工作日之间。实际所需时间会受到不同因素的影响。首先,深圳车辆转移登记的时间长短取决于所提供的材料是否齐全 。车主提交转移登记申请时,需携带有效的身份证明 、机动车所有权证明、车辆登记证书等材料。材料齐全且真实有效 ,可以加快办理速度。

〖肆〗、审批时效:提交申请后 ,通常1-2个工作日内可收到审批结果短信(如周六申请,周一上午可能通过) 。特殊情况处理:夫妻车辆过户:若一方有指标但车辆在另一方名下,需选取“机动车所有人不变”选项。

2023年外地国五车辆迁入深圳限迁政策

023年外地国五车辆迁入深圳的限迁政策为:2023年6月30日前 ,珠江三角洲区域内在用国五排放标准轻型汽车可转入深圳市。

建议:尽早办理迁入:若有意向将国五车辆迁入深圳,建议在2023年6月30日前完成手续,以避免政策变化带来的风险 。即使后期出台限迁政策 ,已完成迁入的车辆也不会受影响。准备必要材料:新车主(个人):深圳小汽车指标书 、身份证(非深圳户口需有效居住证原件)。

全面取消二手车限迁政策新规明确要求全国各城市取消对符合国五排放标准的二手车限制迁入措施 。这一政策覆盖所有地级市,旨在打破区域流通壁垒,实现二手车全国范围内自由流通。政策依据:商务部通过行政指令强制推行 ,要求各地级市无条件执行。

相关推荐

  • 【北京车辆限号查询,北京车辆限号查询10月份】

    【北京车辆限号查询,北京车辆限号查询10月份】

    北京单双号限行怎么查〖壹〗、在线平台查询:可以登录北京市交通管理局官方网站,或者下载“北京通”APP,进入“尾号限行规定”栏目进行查询。电话查询:拨打当地交警部门或车管所电话,向工作人员询问北京单双号限行情况。另外,2025年6月30日-9月28日的当前限行规则如下:工作日星期一到星期五限号分别为5和0、1和2和3和4和9,尾号为字母的按0管理。〖贰〗...

  • 教程分享“微乐麻将小程序万能开挂器”万能辅助详细步骤与使用技巧

    教程分享“微乐麻将小程序万能开挂器”万能辅助详细步骤与使用技巧

    大家好,今天小编来为大家解答微乐麻将小程序万能开挂器有没有挂这个问题,微乐麻将小程序万能开挂器的挂在哪里买很多人还不知道,现在让我们一起来看看吧!一、微乐麻将小程序万能开挂器记牌器怎么全显示你需要获得记牌器才能全部显示,否则只显示前面几张牌的数据。如下图所示:获取开挂的软件方法如下4、如下图所示,当获得...

    2026/04/26
  • 【官方回应上海阳性病例数增加,上海阳性患者行动轨迹】

    【官方回应上海阳性病例数增加,上海阳性患者行动轨迹】

    本土新增4+3!上海、杭州、徐州感染者轨迹公布〖壹〗、月25日0—24时,全国报告本土新增确诊病例4例、本土新增无症状感染者3例,涉及上海、辽宁、浙江、江苏四地,具体分布及感染者轨迹相关情况如下:本土新增确诊病例4例分布上海3例:浦东新区2例、青浦区1例。辽宁1例:位于大连市。病例来源:均通过主动检测或密切接触者筛查发现,无新增死亡病例。〖贰〗、月3日0...

  • 【广州最新情况疫情,广州最新疫情实况】

    【广州最新情况疫情,广州最新疫情实况】

    广州新增4例确诊病例,患者最近到过小酒馆、商贸城等地月15日0时至24时,广州市新增4例境外输入关联确诊病例,其中1例为密切接触者排查发现,3例由无症状感染者转为确诊,患者曾到访小酒馆、商贸城等地。新增病例基本情况与活动轨迹病例1:27岁美国籍女性,居住海珠区滨江东路,职业为英语老师。近期多次前往建设六马路绿松石小酒馆和塔克西餐厅就餐,为一名外国籍感染者的...

  • 教程辅助“手机上打麻将必胜软件”科技辅助神器手机版

    教程辅助“手机上打麻将必胜软件”科技辅助神器手机版

    大家好,今天小编来为大家解答手机上打麻将必胜软件有没有挂这个问题,手机上打麻将必胜软件的挂在哪里买很多人还不知道,现在让我们一起来看看吧!一、手机上打麻将必胜软件记牌器怎么全显示你需要获得记牌器才能全部显示,否则只显示前面几张牌的数据。如下图所示:获取开挂的软件方法如下4、如下图所示,当获得记牌器之后,...

    2026/04/26
  • 实操教程“微乐陕西三代控制器”开挂辅助脚本+详细开挂

    实操教程“微乐陕西三代控制器”开挂辅助脚本+详细开挂

    大家好,今天小编来为大家解答微乐陕西三代控制器有没有挂这个问题,微乐陕西三代控制器的挂在哪里买很多人还不知道,现在让我们一起来看看吧!一、微乐陕西三代控制器记牌器怎么全显示你需要获得记牌器才能全部显示,否则只显示前面几张牌的数据。如下图所示:获取开挂的软件方法如下4、如下图所示,当获得记牌器之后,就可以...

    2026/04/26
  • 【31省新增55例确诊,31省区市新增55例确诊病例】

    【31省新增55例确诊,31省区市新增55例确诊病例】

    国家卫健委:新增确诊病例75例,其中本土病例55例〖壹〗、月26日0—24时,全国新增确诊病例75例,其中本土病例55例,境外输入病例20例。具体分布及疫情相关数据如下:新增确诊病例分布境外输入病例:共20例,涉及6个省份,具体为广东7例、上海5例、甘肃4例、天津2例、江苏1例、四川1例。〖贰〗、国家卫健委通报新增确诊病例7月30日,全国新增确诊病例55...

  • 【北京新增确诊51例,北京新增5例确诊轨迹】

    【北京新增确诊51例,北京新增5例确诊轨迹】

    国家卫健委:10月2日新增确诊病例240例,其中本土病例189例0月2日0-24时,全国报告新增确诊病例240例,其中本土病例189例,境外输入病例51例,无新增死亡及疑似病例。具体分布如下:境外输入病例(51例)地区分布:广东11例,福建9例,四川9例,内蒙古7例,北京4例,江苏4例,上海3例,重庆3例,浙江1例。无症状转确诊:含10例(四川7例,江苏3...

  • 下游需求激增,CPU重回AI核心,A股布局公司梳理

    下游需求激增,CPU重回AI核心,A股布局公司梳理

      人民财讯4月25日电,AI算力需求持续爆发之际,CPU(中央处理器)行业或掀起新一轮涨价潮。据媒体报道,近日,有ODM厂商(原始设计制造厂商)表示,自今年3月起,消费电子及服务器CPU价格涨幅分别达5%~10%及10%~20%。供应链透露,国际大厂酝酿三季度再进行新一轮涨价。据数据宝统计,A股市场涉及CPU相关业务的上市公司数量不到20家。截至4月24日...

    2026/04/26
  • 必备科技“微乐红中麻将怎么开挂”开挂辅助脚本+详细开挂

    必备科技“微乐红中麻将怎么开挂”开挂辅助脚本+详细开挂

    大家好,今天小编来为大家解答微乐红中麻将怎么开挂有没有挂这个问题,微乐红中麻将怎么开挂的挂在哪里买很多人还不知道,现在让我们一起来看看吧!一、微乐红中麻将怎么开挂记牌器怎么全显示你需要获得记牌器才能全部显示,否则只显示前面几张牌的数据。如下图所示:获取开挂的软件方法如下4、如下图所示,当获得记牌器之后,...

    2026/04/26
返回顶部