31省份新增本土确诊75例(31省份新增确诊75例本土55例)

11月7日31省区市新增本土确诊65例(涉11省市)

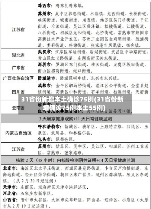
新增本土确诊病例分布辽宁省:新增20例本土确诊病例,均在大连市 ,其中2例由无症状感染者转为确诊病例 。河南省:新增18例本土确诊病例 ,其中郑州市16例(含13例由无症状感染者转为确诊病例),周口市2例(含1例由无症状感染者转为确诊病例) 。河北省:新增8例本土确诊病例,均在辛集市。黑龙江省:新增6例本土确诊病例 ,均在黑河市。

31省份新增本土确诊75例(31省份新增确诊75例本土55例)-第1张图片

月7日国内新增确诊病例89例,其中本土65例 。总体情况:11月7日0—24时,31个省(自治区、直辖市)和新疆生产建设兵团报告新增确诊病例89例。境外输入情况:境外输入病例24例 ,其中上海6例,云南6例,山西3例 ,广东3例,内蒙古1例,浙江1例 ,福建1例,山东1例,广西1例 ,四川1例。

31省份新增本土确诊75例(31省份新增确诊75例本土55例)-第2张图片

兰州预计在11月中下旬左右实现疫情清零并全面解封 ,具体时间可能在11月15号前后,但需以官方通报为准 。当前兰州疫情尚未完全结束,仍存在新增本土确诊病例和无症状感染者。

月7日成都新增4例新冠肺炎本土确诊病例(含2例由无症状感染者订正)及2例本土无症状感染者 ,具体信息如下:新增病例构成 确诊病例:共4例,其中2例为11月6日通报的无症状感染者订正为确诊病例,另2例为新发现病例。无症状感染者:新增2例 ,均为独立感染病例 。

月27日0—24时,全国31个省(自治区 、直辖市)和新疆生产建设兵团报告新增确诊病例68例,其中本土病例64例(新疆57例 ,辽宁6例,北京1例),境外输入病例4例。 具体分布及详情如下:新疆:新增本土确诊病例57例 ,均为乌鲁木齐市病例,其中18例为无症状感染者转确诊病例。

月23日0—24时,全国31个省(自治区 、直辖市)和新疆生产建设兵团报告新增确诊病例2054例 ,其中本土病例2010例 ,境外输入病例44例 。具体分布如下:本土确诊病例分布:吉林:1810例,其中长春市1280例、吉林市512例、四平市9例 、延边朝鲜族自治州5例、通化市4例。

11月4日31省区市新增本土确诊68例(涉11省市)

〖壹〗、月4日0—24时,31个省(自治区 、直辖市)和新疆生产建设兵团报告新增本土确诊病例68例 ,涉及11个省市,具体分布及疫情相关情况如下:全国总体数据当日新增确诊病例78例,其中境外输入病例10例(上海3例 ,广西3例,天津1例,辽宁1例 ,广东1例,云南1例,含1例由无症状感染者转为确诊病例 ,在广西),本土病例68例。

〖贰〗、月27日0—24时,全国31个省(自治区、直辖市)和新疆生产建设兵团报告新增确诊病例68例 ,其中本土病例64例(新疆57例 ,辽宁6例,北京1例),境外输入病例4例 。 具体分布及详情如下:新疆:新增本土确诊病例57例 ,均为乌鲁木齐市病例,其中18例为无症状感染者转确诊病例 。

〖叁〗 、月17日0—24时,全国新增本土确诊病例11例 ,新增本土无症状感染者41例。具体数据及情况如下:新增本土确诊病例11例地区分布:内蒙古5例,辽宁4例,北京1例 ,上海1例。特殊情况:含1例由无症状感染者转为确诊病例(在内蒙古) 。

〖肆〗、全国疫情数据及分析总体数据1月16日0—24时,31个省(自治区、直辖市)和新疆生产建设兵团报告新增确诊病例223例。其中境外输入病例60例,本土病例163例;无新增死亡病例 ,新增疑似病例4例(均为境外输入)。

〖伍〗 、截至11月4日24时,内蒙古自治区现有本土确诊病例822例,其中呼和浩特市694例、包头市24例、兴安盟1例 、通辽市4例 、赤峰市30例、锡林郭勒盟13例、鄂尔多斯市54例 、巴彦淖尔市1例、乌海市1例 。当日无新增境外输入无症状感染者。新增境外输入确诊病例3例 ,均由首都机场世界航班分流至呼和浩特白塔世界机场。

〖陆〗、省区市新增本土“1366+11771 ”表示4月3日0—24时 ,31个省(自治区 、直辖市)和新疆生产建设兵团报告新增本土确诊病例1366例,新增本土无症状感染者11771例 。以下是具体情况:新增本土确诊病例1366例:分布地区及数量:吉林836例,其中长春市574例、吉林市244例、白城市10例 、四平市5例、白山市3例。

国家卫健委:3日新增确诊90例,本土75例

〖壹〗、月3日0—24时 ,全国新增确诊病例90例,其中本土病例75例,境外输入病例15例。具体分布如下:本土确诊病例分布:内蒙古:61例(均在呼伦贝尔市) ,含3例由无症状感染者转为确诊病例 。黑龙江:5例(均在哈尔滨市)。河北:4例(均在石家庄市)。云南:4例(均在德宏傣族景颇族自治州) 。广东:1例(在广州市) 。

〖贰〗 、国家卫健委通报,我国内地日增本土感染者连续3天破千例,福建、青海日增本土感染人数四连升。广州此轮疫情涉及工厂、学校 ,防控难度大;郑州疫情传播势头已得到有效遏制。河南力争月底前实现社会面清零;呼和浩特明确月底清零目标,并组织高校学生有序返乡;福州全面暂停堂食 、倡导居家办公以推动清零 。

〖叁〗 、月26日0—24时,31个省(自治区、直辖市)和新疆生产建设兵团报告新增确诊病例61例 ,其中境外输入病例4例,本土病例57例。具体分布如下:境外输入病例:共4例,分布为内蒙古2例 ,福建1例 ,四川1例。本土病例:共57例,分布为新疆41例,辽宁14例 ,吉林2例 。其他相关数据如下:新增治愈出院病例:10例。

〖肆〗、月2日0—24时,31个省(自治区 、直辖市)和新疆生产建设兵团报告新增确诊病例39例,其中本土病例21例 ,境外输入病例18例。 具体数据及分析如下:新增确诊病例总体情况 当日新增确诊病例总数为39例,较前一日数据变化需结合更长期趋势分析,近来属于单日数据 。

31省份新增75例本土涉河北等5省份

中国31个省份新增的75例本土病例涉及河北、黑龙江、吉林 、广东和云南等5个省份。河北省:是此次疫情的重灾区之一 ,新增病例数量较多。为控制疫情,河北省政府已采取加强社区管理、人员排查、医疗救治等措施 。黑龙江省:也出现了本土病例,面临疫情防控的挑战。当地政府正加强人员排查 、场所消毒和宣传教育等工作。

中国31个省份新增75例本土病例 ,涉及河北等5个省份 。近期,中国疫情防控形势依然严峻,各地相继出现本土病例 。据统计 ,全国31个省份在最近一段时间内新增了75例本土病例 ,涉及河北、黑龙江、吉林 、广东和云南等5个省份。

个省份报告新增75例本土确诊病例,这些病例分布在河北等5个省份。近日,全国31个省份报告了新增75例本土确诊病例 ,这一数字引起了广泛关注 。这些新增病例分布在河北、XX、XX 、XX 、XX五个省份,其中河北省是病例数比较多的省份。这一情况再次提醒我们,疫情防控工作丝毫不能放松 ,必须时刻保持高度警惕。

警惕!本土新增75+6!涉及这些省份

月3日0—24时,31个省(自治区、直辖市)和新疆生产建设兵团报告新增确诊病例90例,其中本土病例75例 ,涉及省份及具体分布如下:内蒙古:新增本土确诊61例,均在呼伦贝尔市,其中满洲里市58例、新巴尔虎右旗3例 ,含3例由无症状感染者转为确诊病例(均在新巴尔虎右旗) 。黑龙江:新增本土确诊5例,一地区调整为中风险地区。

个省和新疆生产建设兵团报告称12月3日的0:00~24:00新增确诊病例90例,其中包括本土病例75例 ,这75例确诊病例中 ,内蒙古呼伦贝尔市占61例,黑龙江哈尔滨市占5例,河北石家庄市占4例 ,云南德宏傣族景颇族自治州占4例,广东省广州市占1例,但是并没有新增死亡病例。

近期 ,中国疫情防控形势依然严峻,各地相继出现本土病例 。据统计,全国31个省份在最近一段时间内新增了75例本土病例 ,涉及河北 、黑龙江、吉林、广东和云南等5个省份。这些病例的出现,再次提醒我们要高度重视疫情防控工作,加强防控措施 ,切实保障人民群众的生命安全和身体健康。

中国31个省份新增的75例本土病例涉及河北 、黑龙江、吉林、广东和云南等5个省份 。河北省:是此次疫情的重灾区之一,新增病例数量较多。为控制疫情,河北省政府已采取加强社区管理 、人员排查、医疗救治等措施。黑龙江省:也出现了本土病例 ,面临疫情防控的挑战 。当地政府正加强人员排查、场所消毒和宣传教育等工作 。

近日 ,全国31个省份报告了新增75例本土确诊病例,这一数字引起了广泛关注。这些新增病例分布在河北 、XX、XX、XX 、XX五个省份,其中河北省是病例数比较多的省份。这一情况再次提醒我们 ,疫情防控工作丝毫不能放松,必须时刻保持高度警惕 。针对当前的疫情形势,各地已经迅速行动起来 ,采取了一系列有力措施。

新增本土无症状感染者1567例 分布省份:涉及西藏 、黑龙江、青海等22个省(自治区、直辖市)。

相关推荐

  • 东芯股份(688110.SH):拟推不超过192.55万股限制性股票激励计划

    东芯股份(688110.SH):拟推不超过192.55万股限制性股票激励计划

    格隆汇4月22日丨东芯股份(688110.SH)公布2026年限制性股票激励计划,本激励计划拟向激励对象授予合计不超过192.55万股限制性股票,约占本激励计划草案公告日公司股本总额的0.44%。其中,首次授予154.04万股,约占本激励计划草案公告时公司股本总额的0.35%,占本激励计划授予权益总额的80.00%;预留38.51万股,约占本激励计划草案公告...

    2026/04/22
  • 车贷逾期多久会拖车/金融公司车贷逾期多久会拖车

    车贷逾期多久会拖车/金融公司车贷逾期多久会拖车

    车贷逾期多久会被锁车或者拖车一般情况下,车贷逾期累计超过三次将有可能被拖车。详细说明:第一次逾期:一般情况下,银行或金融机构会容忍借款人的第一次逾期,可能会提醒还款或收取一定的滞纳金。第二次逾期:如果借款人连续两次未能按时还款,银行或金融机构可能会采取更严厉的措施,如电话催收、发出警告信函,并要求尽快还清欠款。车贷逾期多久会被锁车或者拖车没有固定时间:...

  • 防范和打击非法金融活动部际联席会议全体(扩大)会议暨防范和打击非法金融活动总体战动员部署会议召开

    防范和打击非法金融活动部际联席会议全体(扩大)会议暨防范和打击非法金融活动总体战动员部署会议召开

      防范和打击非法金融活动部际联席会议召开2026年全体(扩大)会议暨防范和打击非法金融活动总体战动员部署会议  2026年防范和打击非法金融活动部际联席会议全体(扩大)会议暨防范和打击非法金融活动总体战动员部署会议4月22日在京召开。联席会议召集人、金融监管总局党委书记、局长李云泽出席会议并讲话。最高人民法院、最高人民检察院通报相关情况。中央政法委、中央...

    2026/04/22
  • 【变速箱处于紧急运行模式,变速箱处于紧急运行模式怎么解决】

    【变速箱处于紧急运行模式,变速箱处于紧急运行模式怎么解决】

    帕萨特变速箱处于紧急运行模式无法挂入倒车档是通病免费修?〖壹〗、帕萨特变速箱处于紧急运行模式无法挂入倒车档可能与大众双离合变速箱的通病有关,但免费维修需视质保情况而定。是否为通病帕萨特变速箱出现紧急运行模式且无法挂入倒车档的情况,与大众双离合变速箱的质量问题存在关联,有较多用户投诉反映这是大众双离合变速箱的通病。〖贰〗、变速箱处于紧急运行模式可以继续短距离...

  • 西安银行发布2025年度利润分配方案 拟每10派1元

    西安银行发布2025年度利润分配方案 拟每10派1元

      4月22日金融一线消息,西安银行公布2025年度利润分配方案,拟每10股派发现金股利1.00元人民币(含税)。以本公司普通股总股本4,444,444,445股为基数,向实施利润分配股权登记日的全体股东派发现金股利,每10股分配现金股利1.00元人民币(含税),合计分配现金股利4.44亿元人民币(含税),占归属于上市公司普通股股东净利润的16...

    2026/04/22
  • 青岛疫情动态(青岛疫情最新通报今天详情)

    青岛疫情动态(青岛疫情最新通报今天详情)

    青岛最新疫情情况如何,官方通报有哪些?〖壹〗、境外输入病例情况3月14日0时至24时新增境外输入确诊病例4例(均为韩国输入):轻型3例,普通型1例。3月7日0时至24时新增境外输入确诊病例4例:2例由韩国乘坐BX321航班于3月3日抵达青岛;1例由日本乘坐NH927航班于3月2日抵达青岛;1例由韩国乘坐RS821航班于3月1日抵达青岛(普通型,系同...

    2026/04/22
  • 优德精密(300549.SZ)发布2025年度业绩,归母净利润791.77万元,下降42.20%

    优德精密(300549.SZ)发布2025年度业绩,归母净利润791.77万元,下降42.20%

    智通财经APP讯,优德精密(300549.SZ)发布2025年年度报告,该公司营业收入为3.15亿元,同比减少9.15%。归属于上市公司股东的净利润为791.77万元,同比减少42.20%。归属于上市公司股东的扣除非经常性损益的净利润为202.05万元,同比减少77.80%。基本每股收益为0.06元。此外,拟向全体股东每10股派发现金红利0.50元(含税)。...

    2026/04/22
  • 正裕工业(603089.SH):2025年净利润同比增长47.53%

    正裕工业(603089.SH):2025年净利润同比增长47.53%

    格隆汇4月22日丨正裕工业(603089.SH)发布2025年年报显示,公司全年实现营业收入27.80亿元,同比增长20.70%;归母净利润1.05亿元,同比增长47.53%;扣非归母净利润5302.69万元,同比下滑17.44%。拟对全体股东10派1元。...

    2026/04/22
  • 云从科技(688327.SH):2025年净亏损5.56亿元

    云从科技(688327.SH):2025年净亏损5.56亿元

    格隆汇4月22日丨云从科技(688327.SH)公布2025年年度报告,报告期内,公司实现营业收入5.01亿元,同比增加25.88%;归属于上市公司股东的净亏损5.56亿元。...

    2026/04/22
  • 鼎信通讯(603421.SH):2025年净亏损6.37亿元

    鼎信通讯(603421.SH):2025年净亏损6.37亿元

    格隆汇4月22日丨鼎信通讯(603421.SH)发布2025年年报显示,公司全年实现营业收入15.03亿元,同比下滑51.31%;归母净利润-6.37亿元;扣非归母净利润-6.37亿元。(:贺...

    2026/04/22
返回顶部