当兵九年能拿多少钱
〖壹〗 、当兵九年能拿到的钱并非固定数额,而是一个相对复杂的计算过程 ,大致范围在数十万元左右。薪资待遇:当兵九年的军人,如果已晋升为士官(如上士军衔),其薪资待遇会相对较高 。一般来说 ,上士每月的工资可能在8500元左右,但具体薪资会因地区、兵种等因素有所差异。

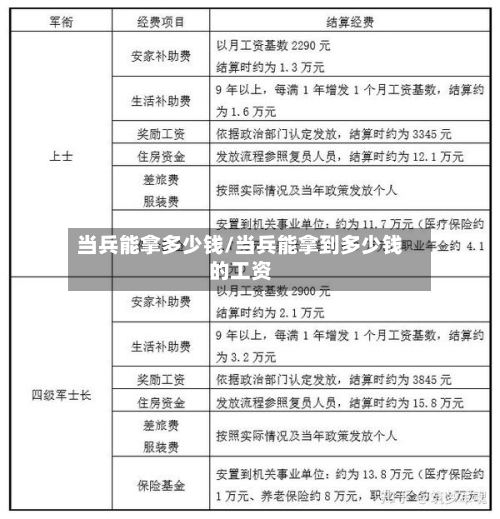
〖贰〗、下士:工资约5600~6500元/每月(不含五险二金),衔龄3年 ,退役金13~18万。中士:工资约7000~7500元/每月,衔龄3年,退役金18~25万 。中级士官 上士:工资约8000~9000元,衔龄4年 ,退役金40~50万,上士干完满12年后可选取转业。

〖叁〗 、二期士官一般情况下退伍费有10万左右。新疆略高,不超过15万 。准确数字要退伍之后问地方民政局。根据《退役士兵安置条例》的规定 ,义务兵退出现役,部队要发放自主就业费(近来是每服役一年给4500元),地方也要根据实际情况给予自主就业一次性地方补助金 ,具体标准由省一级人民政府制定。


佛山义务兵两年能拿多少钱
佛山义务兵两年能拿10万左右,主要有以下几个方面:津贴费。在部队发放,2年共约2万多元 ,艰苦地区和特殊单位另有提高 。退役金。退役时由部队发放,约1万多元。家庭优待金 。由地方政府发放,共发2年 ,每年按照不低于当地上一年度城镇常住居民人均可支配收入40%的标准发放。
当前义务兵享受供给制生活待遇,第一年每月津贴700元,第二年每月津贴820元;若两年后晋升士官,领取工资 ,下士约4500元左右,中士约5400元左右,上士约6400元左右 ,四级军士长约7400元左右。各地区因为艰苦环境不一样,略有不同 。
义务兵二南退伍是4500元。还有:离队下月津贴、当月伙食结余和下月伙食、离队差旅费用 、退役医疗保险,每年42 0元。
当兵3年退伍后给多少钱
〖壹〗、当兵3年退伍后能拿的钱数因多种因素差异较大 ,一般在8万 - 30万元 。不同身份的3年兵退伍费情况如下:义务兵(前2年义务兵 + 第3年士官):义务兵阶段月津贴约1000 - 1400元,两年合计约4万 - 4万,家庭优待金两年合计4万 - 6万;士官阶段(第3年)下士月工资5500元 + ,年工资约6万。
〖贰〗、当兵三年,60岁后领取的金额与多种因素有关。如果是2011年之后退伍的军人,每月可领取30元晚年生活补助 。此外 ,还可领取养老金。对于退伍军人补贴,具体构成如下:退伍军人生活补助:针对2011年之后退伍的军人,补贴以10元为基数,服役年数每增加一年 ,补贴每月累加10元。
〖叁〗、当兵3年退伍后能拿到的钱大约在10到20万元之间。具体金额会根据服役地区 、军衔等级、立功情况等因素有所不同 。以下是各项补助的详细情况:一次性退役金:基础标准是每服役1年发放4500元,3年合计13500元。如果获得表彰奖励,如三等功 ,可以增发5%。
〖肆〗、法律分析:在我国,三期士官退伍费通常在300,000元至360 ,000元之间 。士兵的退役费用主要取决于其军衔等级,从下士到四级军事长为初级士官,五级军士长及以上为高级士官。
山东义务兵两年能拿多少钱
退役金 退役金是义务兵退役时获得的一项重要经济补助。在山东地区 ,服役满2年的义务兵可获得退役金9000元 。退伍补助 除了退役金外,义务兵退役时还可以获得退伍补助。退伍补助的金额因地区和政策而异,在山东地区 ,退伍补助的金额约为2000多元。总结 退役金和退伍补助是义务兵退役时获得的主要经济补助 。
根据律临查询显示:山东义务兵两年能拿126144元,部队一次性退役金4500元/年,两年为9000元,地方一次性退役金4500元/年 ,两年为9000元义务兵优待金11000/年,两年约22000元,义务兵津贴1100元/月 ,两年约25200元。
山东两年义务兵退伍费主要包括退役金和退伍补助两部分,总计约为11000多元。具体来说:退役金:服役满2年退役的士兵可获得9000元的退役金 。退伍补助:此外,还有2000多元的退伍补助。请注意 ,以上金额仅供借鉴,实际退伍费可能会根据政策调整 、地区差异以及个人具体情况有所不同。
参军一年能拿多少钱
〖壹〗、综合来看,当兵一年的收入大致在10000 - 16500元之间 ,但具体金额要取决于所在地区、兵种及服役年限等因素。建议询问当地军事部门或借鉴官方发布的最新信息,以获取最准确的数据 。
〖贰〗 、共计4000元;这样算来,今年从我市入伍的本科毕业生两年义务兵退役后 ,能获14万元左右的经济补助。南京地区大学本科一级新生可获18万元左右经济补助;大专毕业生能获经济补助13万左右;高中(职高、中专)生服义务兵役两年,也可获各类补助近10万元。
〖叁〗、在服义务兵役期间,第一年每月可获得850元津贴,第二年每月可获得950元津贴 。 大学生士兵家庭由批准入伍地发放优待金 ,具体标准为按当地年平均最低工资标准的150%计发。 义务兵退出现役后,当地人民政府会发放一次性经济补助。
〖肆〗 、服役津贴:大专生作为大学生参军入伍,服役第一年每个月可领取的津贴大约在1000元左右(也有说法为850元) ,第二年每个月可领取的津贴大约在1100元左右(也有说法为950元) 。两年累计能领取到的津贴约为25200元左右。
〖伍〗、一次性收入当兵能拿到两笔一次性的钱,第一笔叫一次性奖励金,按照现在的标准 ,本科及以上学历大学生毕业每人8000元左右,专科学历每人6000元左右,如果是在校大学生 ,本科每人5000元,专科每人3000元。
〖陆〗、如今,国家为了鼓励大学生入伍 ,颁发了一系列经济补贴政策 。大学生的参军补贴因地区和个人情况的不同而有所差异,具体数额需参照当地政策和个人实际情况。以下数据仅供借鉴: 服役津贴:大学生在军队服役期间可获得津贴。通常,第一年每月约1000元,第二年每月约1100元 。









