外地车能开到北京几环
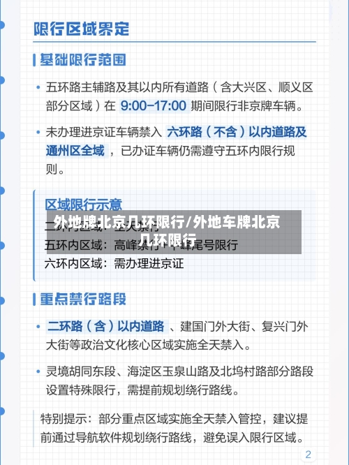
外地车进京可行驶至六环以内(不含六环主辅路),但需办理进京证并遵守相关限行规定 。具体说明如下:进京证办理要求:自2014年初北京实施新版进京证管理措施后 ,外地牌照车辆进入六环路(不含六环主辅路)以内道路行驶的,均需办理进京证。此前规定为进入五环路以内需办理,范围扩大后覆盖了更多区域。

外地牌照在北京限行范围为六环内,六环外无限制 ,进入五环需避开早晚高峰时段,否则将面临处罚。具体说明如下:六环外区域:外地车牌在北京的六环外行驶没有限制,无需办理进京证即可自由通行 。六环内区域:若需进入六环内(不含六环主路)行驶 ,必须提前办理进京证。

外地车辆持有进京证可以进入六环以内道路,但二环以内全天禁止进入。具体规定如下:二环以内:全天禁止进入 。五环以内:工作日的早晚高峰时段(7时至9时,17时至20时)禁止进入五环内道路 ,其他时段需遵守尾号限行规定。长安街及延长线:每天6时至22时禁止通行。

外地车在北京可以进入五环、四环以及三环,但需要遵守相关规定 。具体来说:进京许可要求 外地车进入北京六环路(含)以内道路行驶,需要办理进京通行证。这意味着 ,要进入五环 、四环或三环,必须先取得进京通行证。
外地车辆办理进京证后,可在北京五环、四环、三环内行驶 。但需注意 ,每天6时至24时,六环路(含)以内道路禁止所有外地牌照货车通行。若需进入此区域,必须持有进京通行证。同时,外地牌照的货车(鲜活农产品运输车除外)也需办理进京证 。
外地车在北京可以开到三环 ,但二环路及二环以内全天禁止进入。以下是关于外地车在北京行驶范围的具体说明:二环及以内禁止进入:二环路及二环以内的区域全天禁止外地车进入,这一规定是为了缓解北京市中心的交通压力。

北京外地车六日能进几环
〖壹〗、北京外地车在六日进入五环(不含)以内道路不受工作日高峰时段区域限行交通管理措施限制,但仍需遵守其他相关规定。限行规定外地车进入北京六环以内道路(不含六环主路) ,需办理进京通行证 。在工作日7时至9时 、17时至20时,禁止在五环路(含)以内道路行驶。而星期六日及法定节假日则不受此限制。
〖贰〗、总结:北京外地车星期六日可进入五环路(含)以内,但需办理进京证且避开全天禁行道路 。合理规划路线、遵守限行规则是避免处罚的关键。
〖叁〗 、综上 ,外地车星期六日可进入六环内,但需严格遵循证件办理和区域限行规定,合理规划路线以避免违规。
〖肆〗、外地车辆持有进京证可以进入六环以内道路 ,但二环以内全天禁止进入 。具体规定如下:二环以内:全天禁止进入。五环以内:工作日的早晚高峰时段(7时至9时,17时至20时)禁止进入五环内道路,其他时段需遵守尾号限行规定。长安街及延长线:每天6时至22时禁止通行 。
〖伍〗、外地车在北京可以进入五环 、四环以及三环 ,但需要遵守相关规定。具体来说:进京许可要求 外地车进入北京六环路(含)以内道路行驶,需要办理进京通行证。这意味着,要进入五环、四环或三环,必须先取得进京通行证 。
〖陆〗、六环内区域:若需进入六环内(不含六环主路)行驶 ,必须提前办理进京证。进京证可通过线上或线下渠道申请,有效期一般为7天,到期后需及时补办或驶离六环内区域。未办理进京证进入六环内 ,将被认定为“违反禁令标志指示行驶”,面临罚款100元并扣3分的处罚。
外地车能到北京几环
〖壹〗 、外地车辆持有进京证可以进入六环以内道路,但二环以内全天禁止进入 。具体规定如下:二环以内:全天禁止进入。五环以内:工作日的早晚高峰时段(7时至9时 ,17时至20时)禁止进入五环内道路,其他时段需遵守尾号限行规定。长安街及延长线:每天6时至22时禁止通行 。
〖贰〗、外地车在北京可以进入五环、四环以及三环,但需要遵守相关规定。具体来说:进京许可要求 外地车进入北京六环路(含)以内道路行驶 ,需要办理进京通行证。这意味着,要进入五环 、四环或三环,必须先取得进京通行证 。
〖叁〗、外地车辆办理进京证后 ,可在北京五环、四环、三环内行驶。但需注意,每天6时至24时,六环路(含)以内道路禁止所有外地牌照货车通行。若需进入此区域,必须持有进京通行证 。同时 ,外地牌照的货车(鲜活农产品运输车除外)也需办理进京证。
〖肆〗 、外地车在北京可以开到三环,但二环路及二环以内全天禁止进入。以下是关于外地车在北京行驶范围的具体说明:二环及以内禁止进入:二环路及二环以内的区域全天禁止外地车进入,这一规定是为了缓解北京市中心的交通压力 。
〖伍〗、法律分析:外地车能进北京五环 ,也能进四环内、三环内,但是需要办理进京许可证。六环外没有限制,进六环内办进京证 ,进五环内(含五环,也包括四环内 、三环内)早晚高峰期限行,一周有一天按机动车尾号限行 ,北京二环主路和长安街及沿线全天禁止外地车通行。限行一共分为四种第一种是交通临时限行。
外地车进京几环可以不办进京证
外地车进入北京六环及以外的区域(包括六环路本身)可以不办进京证 。但需注意以下特殊情况及具体规则: 六环外仍需办证区域延庆城区部分道路及通州区全域(不含高速公路主路)虽位于六环外,但属于特殊管理区域,外地车进入仍需办理六环内进京证。此类区域通常因交通流量、环保要求或城市管理需要 ,被纳入更严格的管控范围。
外地车进京不办进京证的话,六环(不含)以内道路都不可以行驶,不存在几环可以不办进京证的情况 。进京证规定根据北京市交通管理规定,进入北京市六环(不含)以内道路行驶的外埠车辆 ,以及前往昌平、怀柔 、延庆城关镇行驶的外埠车辆,需办理进京通行证。
没有进京证的情况:没有办理进京证的外地牌照机动车禁止驶入北京市五环路及以内区域。在通州,这类车辆可以在郊区行驶 ,但不能进入县城区域,因为通州县城已经成为北京的行政副中心,限制升级 ,不允许外地牌照机动车行驶 。
外地车不办进京证进入北京,在六环(不含)以内道路行驶。不同时间段有不同规定。工作日早晚高峰期间(7时至9时、17时至20时),禁止在五环路(含)以内道路行驶 。非工作日没有早晚高峰的限制 ,但依然不能进入六环(不含)以内道路行驶。需要注意的是,外地车进京必须办理进京证,否则属于违法行为。
外地车不办进京证只能在六环外道路行驶 ,不能进入六环(含) 。按照相关规定,未办理进京证的外地车可在六环外道路行驶,但禁止进入六环路(含)以内区域及通州区全域范围道路(不含高速公路主路)。如果违规进入上述区域,会被认定为“违反禁令标志指示 ” ,面临相应的处罚。
外地车不办进京证进入北京,进入六环(不含)以内道路行驶会受到限制。办理进京证和不办进京证主要有这些区别: 通行范围:办了进京证可在规定时间内进入六环(不含)以内道路行驶;不办进京证只能在六环外行驶,无法进入六环(不含)以内道路 。








